Sebbene molti dei farmaci vasopressori siano in uso sin dagli anni ’40, le modalità del loro corretto utilizzo nei pazienti critici manca di un supporto basato su evidenze scientifiche forti. Pochi studi clinici controllati sono stati condotti per confrontare i vari farmaci tra loro e verificare il miglioramento dell’outcome dovuto al loro utilizzo. Questi farmaci vengono quindi comunemente utilizzati sulla base di opinioni di esperti, considerando il loro meccanismo d’azione molecolare e sulle evidenze derivanti da studi clinici di bassa qualità. Inoltre, la terapia con farmaci vasoattivi viene applicata in diversi contesti clinici eterogenei che richiedono un approccio specifico.
Questo documento consiste in una revisione sistematica della letteratura e consensus di esperti con lo scopo di fornire indicazioni per l’utilizzo clinico dei farmaci vasoattivi e inotropi in una popolazione selezionata di pazienti con shock settico e shock cardiogeno.
un panel di 14 esperti in terapia intensiva ed emodinamica rappresentativi della Società Italiana di Anestesia, Analgesia, Rianimazione e Terapia Intensiva (SIAARTI) ha:
- individuato le popolazioni d’interesse dove i vasopressori/inotropi vengono maggiormente utilizzati : Pazienti adulti con shock settico e pazienti adulti con shock cardiogeno, (esclusi pazienti sottoposti a cardiochirurgia).
- analizzato la bibliografia a supporto delI’utilizzo di vasopressori/inotropi nelle due popolazioni: Dopamina,Noradrenalina, Adrenalina, Vasopressina/Terlipressina, Dobutamina, Levosimendan, Inibitori delle fosfodiesterasi
- Individuato gli outcome ritenuti rilevanti: Mortalità in terapia intensiva, ospedaliera e totale - Durata dello stato di shock - Durata della ventilazione meccanica - Degenza in terapia intensiva e degenza ospedaliera- Eventi avversi
La revisione sistematica della letteratura è stata condotta su tre database (PubMed, EMBASE and Cochrane library) per ogni popolazione, trattamento e outcome. Per la formulazione delle raccomandazioni si è utilizzato il metodo semiquantitativo di appropriatezza RAND/UCLA [4]. Esso consiste in una votazione anonima online nella quale ogni componente del panel, dopo aver valutato singolarmente e collegialmente la letteratura disponibile, era chiamato a esprimere un giudizio di appropriatezza (appropriato, non appropriato, incerto), tramite un punteggio da 1 a 9, per ogni questione clinica posta.
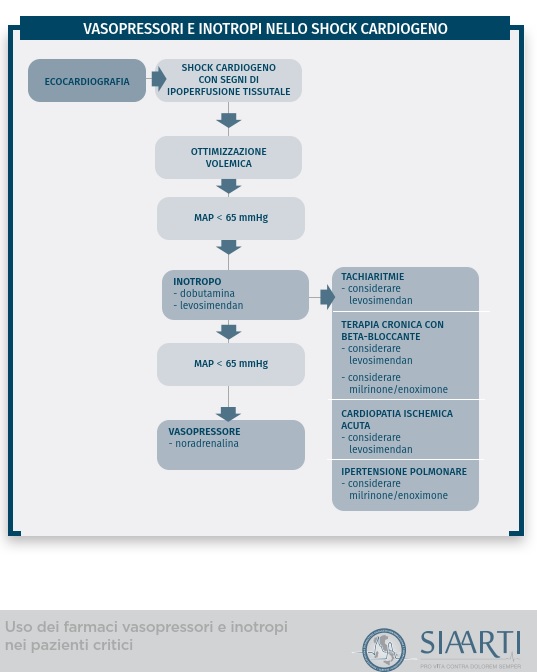
analizzando i diversi step della gestione del paziente in shock quali valutazione del paziente, somministrazione di agenti inotropi/vasopressori e il loro monitoraggio questo documento di Buona Pratica clinca propone delle flowchart con i diversi snodi decisionali e relative raccomandazioni.




CODICE AIFA: ORT120324-1
DEPOSITATO PRESSO AIFA IN DATA 13/03/2024
Classe di rimborsabilità: C
Classificazione ai fini della fornitura: OSP - Medicinale soggetto a prescrizione medica limitativa, utilizzabile esclusivamente in ambiente ospedaliero o in strutture ad esso assimilabili.
1 flaconcino da 5 ml - A.I.C. n. 035108012: Prezzo al pubblico € 1.532,74 - Prezzo ospedaliero € 696,70
4 flaconcini da 5 ml - A.I.C. n. 035108024: Prezzo al pubblico € 5.974,03 - Prezzo ospedaliero € 2.715,47
Fobuler 320/9 microgrammi/inalazione, polvere per inalazione – 1 inalatore easyhaler da 60 dosi AIC n. 043369077 Prezzo al pubblico €45,46
RCP SIMDAX®